Loading...
AI Recruitment Automation Platform

AI-Driven Recruitment Automation Platform

Hire Faster. Reduce Bias. Eliminate Manual Work.

Reinventing Talent Acquisition with Event-Driven, AI-Augmented Architecture

Traditional ATS systems are outdated. They depend on keyword matching, introduce bias, and force recruiters to spend most of their time managing emails,not evaluating talent.

We’ve built a fully event-driven, AI-augmented recruitment platform designed to eliminate bottlenecks, standardize screening, and operate 24/7 with zero manual intervention.

Recruiters Face Overwhelming Noise and Limited Time

A single job posting can attract hundreds of applicants,but conventional systems aren’t built to handle this scale.

Key Issues with Current ATS Workflows

Time Drain: Recruiters spend up to 60% of their day sending emails, scheduling interviews, and dealing with repetitive admin tasks.

Outdated Tools: Conventional ATS software filters resumes using simple keyword matches. If a candidate lacks the exact keyword,even if they’re highly qualified,they get rejected.

Subjective & Inconsistent Screening: Human review introduces bias and lacks standardization.

Lost Talent: Strong candidates fall through the cracks due to visibility and manual delays.

Our Solution: Intelligent, Autonomous, and Bias-Free Hiring

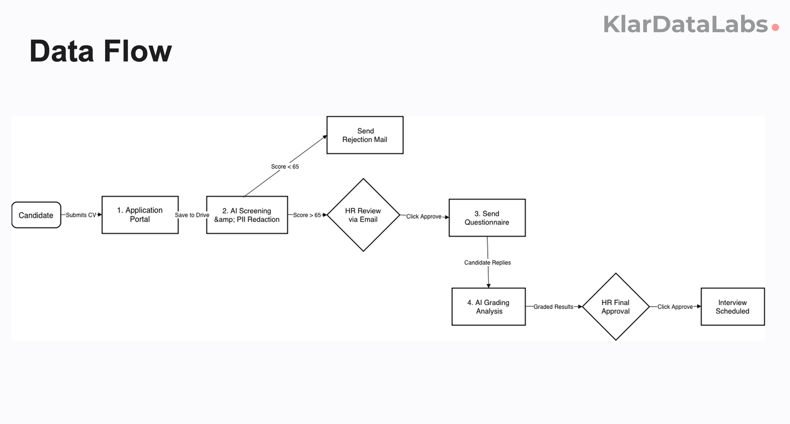
1. Blind Screening (Bias-Free)

  • All personal identifiers (name, email, phone, gender, nationality) are removed.
  • Only skills, experience, and qualifications are analyzed.

2. Contextual AI Resume Evaluation

Our AI “senior recruiter”:

  • Compares experience against job qualifications
  • Generates a 0–100 score with explanation
  • Uses contextual evaluation instead of keyword matching

Automated Decisioning:

  • Score < 65: Auto-reject with logged reasoning
  • Score ≥ 65: Strengths & weaknesses summary delivered to HR

3. Automated Skills Assessment Workflow

After a candidate passes screening:

  • Human Approval Trigger: HR clicks "Approve"
  • Dynamic Test Generation: A job-specific assessment link is created
  • AI Grading Engine: AI scores responses and provides detailed justification
  • Final Decision Email: Recruiter gets summary, grade, and one-click move to “Interview”

The Impact: Faster Hiring. Better Quality. Zero Bias.

  • No More Manual Resume Reading: AI filters unqualified resumes instantly.
  • Recover Lost Candidates: Context-based evaluation stops keyword bias.
  • Bias Reduction: Blind screening ensures skill-based decisions.
  • Zero-Touch IT: HR adds new roles into a spreadsheet,automation takes over.

Conclusion: Future-Proof Hiring Starts Here

Our AI-driven, event-based architecture transforms recruitment from manual and inconsistent to automated, fair, and incredibly fast.

Blind screening + contextual AI evaluation + automated assessments = better hiring with less effort.

Want to see this platform in action?

👉 Book a quick 30-minute demo call

Book a Demo